NAD+ and its Impact on Longevity
The nicotinamide adenine dinucleotide (NAD+) is a fundamental coenzyme present in all living cells that plays a crucial role in numerous metabolic processes. In recent years, scientific research has revealed that NAD+ is much more than a simple cofactor in redox reactions; it is a key regulator in cellular processes related to aging and longevity.
RESEARCH
3/18/20259 min read
Introduction
The nicotinamide adenine dinucleotide (NAD+) is a fundamental coenzyme present in all living cells, playing a crucial role in numerous metabolic processes. In recent years, scientific research has revealed that NAD+ is much more than a simple cofactor in redox reactions; it is a key regulator in cellular processes related to aging and longevity.
NAD+ functions as a coenzyme for more than 400 enzymes in the human body, making it one of the most important vitamin-derived enzymatic cofactors. This molecule participates in critical processes such as:
Cellular energy production
Maintenance of genome integrity
Control of gene expression
Cellular communication
Regulation of metabolism
As age advances, NAD+ levels decrease significantly in various tissues, which has been proposed as a major contributor to organ-specific aging processes. This decline negatively impacts cellular functions and is associated with various age-related pathologies.
This report examines the relationship between NAD+ and longevity, focusing on fundamental mechanisms, overall benefits, supplementation options with NAD+ precursors, and effective strategies to increase its levels through dietary supplements, using the latest available scientific information.
Fundamentals of NAD+ and its Relationship with Aging
Biochemical Structure and Function of NAD+
El NAD+ (nicotinamide adenine dinucleotide) is a coenzyme derived from vitamin B3 or niacin. Structurally, it is composed of two nucleotides joined by phosphate groups. The oxidized form (NAD+) and the reduced form (NADH) participate in electron transfer reactions that are fundamental for cellular energy metabolism.
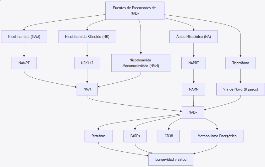
The human body can synthesize NAD+ through various pathways:
Salvage Pathway: The main NAD+ synthesis route in humans, which uses precursors such as nicotinamide (NAM), nicotinic acid (NA), and nicotinamide riboside (NR).
De Novo Pathway: Synthesis from the amino acid tryptophan.
Preiss-Handler Pathway: Uses nicotinic acid as a precursor.
NAD+ acts as an essential cofactor for enzymes involved in:
Glycolysis
Citric acid cycle
Oxidative phosphorylation
DNA repair
Protein modification
NAD+ and Sirtuins: Regulators of Aging
One of the most important functions of NAD+ in relation to aging is its role as a cosubstrate for sirtuins, a family of NAD+-dependent deacetylase enzymes. Sirtuins regulate critical cellular processes related to aging:
SIRT1: Regulates mitochondrial function, stress resistance, apoptosis, and inflammation in the vascular system.
SIRT3: Controls mitochondrial function and the response to oxidative stress.
The activity of sirtuins depends directly on the availability of NAD+. When NAD+ levels decrease with age, the activity of sirtuins is also reduced, which compromises their ability to maintain cellular homeostasis and stress resistance.
Decline of NAD+ with Age
Scientific studies have consistently shown that NAD+ levels decrease with age in various tissues and organisms. This decrease has been documented in human tissues and is considered a significant contributing factor to the aging process.
The main causes of age-related NAD+ decline include: Increased activity of NAD+-consuming enzymes: Such as poly(ADP-ribose) polymerase (PARP), which is activated in response to DNA damage and consumes NAD.
Chronic inflammation: Associated with aging, it increases the expression of CD38, an enzyme that degrades NAD+.
Mitochondrial dysfunction: Disrupts the NAD+/NADH balance.
Reduction in NAD+ biosynthesis: Decreased expression or activity of key enzymes in NAD+ synthesis pathways.
Impact of the Decline of NAD+ in Organic Systems
The decrease in NAD+ affects multiple organ systems, contributing to various manifestations of aging:
Cardiovascular System
Recent scientific evidence shows that vascular and cerebrovascular aging is driven by NAD+ depletion. Studies in aged murine models demonstrate that restoring NAD+ levels through the administration of the precursor nicotinamide mononucleotide (NMN) leads to the recovery of cerebrovascular endothelial function and neurovascular coupling.
Nervous System
The decline in NAD+ is associated with cognitive impairment and neurodegeneration. Supplementation with NAD+ precursors has shown neuroprotective effects in animal models, improving cognitive function and synaptic plasticity.
Energy Metabolism
The decrease in NAD+ compromises mitochondrial function and energy production, contributing to age-related fatigue and reduced physical capacity.
NAD+ as a Biomarker of Aging
Given its consistent decline with age and its central role in multiple aging-related processes, NAD+ has been proposed as a potential biomarker of biological aging. NAD+ levels could serve as an indicator of cellular "health status" and a predictor of susceptibility to age-related diseases.


General Benefits of NAD+
Mitochondrial Function and Energy Production
El NAD+ plays a crucial role in cellular energy production through its participation in the mitochondrial electron transport chain. As a redox coenzyme, it facilitates the transfer of electrons in numerous metabolic reactions, especially in oxidative phosphorylation, where NADH donates electrons to Complex I, initiating ATP production.
Optimizing NAD+ levels improves mitochondrial energy efficiency, resulting in:
Increased ATP production
Reduction in the production of reactive oxygen species (ROS)
Improvement of mitochondrial biogenesis through SIRT1-mediated activation of PGC-1α
Recent studies have shown that supplementation with NAD+ precursors such as NMN can significantly improve mitochondrial function in aging tissues, restoring cellular energy levels and reducing oxidative stress.
Protection Against Oxidative Stress
El NAD+ contributes to cellular antioxidant defense through multiple mechanisms:
Activation of sirtuins: SIRT3, located mainly in the mitochondria, deacetylates and activates antioxidant enzymes such as superoxide dismutase 2 (SOD2).
Maintenance of redox balance: The NAD+/NADH system regulates the cellular redox state, crucial for protection against oxidative stress.
Regulation of the antioxidant response: Through the activation of transcription factors such as Nrf2, which controls the expression of antioxidant genes.
Scientific evidence shows that the restoration of NAD+ levels through supplementation with precursors significantly reduces oxidative stress markers in aging models.
Anti-inflammatory Effects
Chronic low-grade inflammation, or "inflammaging," is a hallmark of aging. NAD+ exerts anti-inflammatory effects through several mechanisms:
Inhibition of the NF-κB pathway: SIRT1, activated by NAD+, deacetylates and deactivates NF-κB, a master regulator of the inflammatory response.
Modulation of cytokine production: NAD+-dependent signaling regulates the production of pro-inflammatory cytokines such as IL-6 and TNF-α.
Resolution of inflammation: Promotes macrophage polarization towards anti-inflammatory phenotypes.
Studies in animal models have shown that NMN supplementation significantly reduces inflammatory markers in aged tissues, contributing to its beneficial health effects.
Neuro protection and Cognitive Function
The brain is particularly vulnerable to age-related NAD+ decline due to its high energy demand. Supplementation with NAD+ precursors has shown significant neuroprotective effects:
Improvement of neurovascular coupling: Recent studies show that NMN administration in aged mice restores neurovascular coupling, a crucial mechanism for cognitive function.
Protection against neurodegeneration: Increased NAD+ levels protect against neuronal death induced by oxidative stress and excitotoxicity.
Enhancement of synaptic plasticity: NAD+-dependent signaling regulates the formation and maintenance of synaptic connections.
A study by Kiss et al. (2020) demonstrated that NMN supplementation promotes neurovascular rejuvenation in aged mice, with beneficial effects on cognitive function.
Cardiovascular Health
The cardiovascular system significantly benefits from optimal NAD+ levels:
Endothelial function: NAD+ enhances the function of endothelial cells, promoting nitric oxide-dependent vasodilation and reducing arterial stiffness.
Cardiac protection: It activates cardioprotective mechanisms through SIRT1 and SIRT3, reducing ischemia-reperfusion damage.
Lipid metabolism: It regulates lipid metabolism, potentially reducing cholesterol and triglyceride levels.
Recent studies have shown that restoring NAD+ levels through the administration of precursors significantly improves vascular function in aging models.
Metabolism and Weight Control
NAD+ plays a crucial role in regulating energy metabolism:
Insulin sensitivity: NAD+-dependent signaling enhances insulin sensitivity in peripheral tissues.
Fatty acid oxidation: Activates catabolic pathways that promote the utilization of fats as an energy source.
Thermogenesis: Regulates brown adipose tissue function and thermogenesis, potentially increasing energy expenditure.
Studies in animal models have demonstrated that supplementation with NAD+ precursors can prevent or reverse diet-induced obesity and improve glucose homeostasis.
Supplementation with NAD+ Precursors
To understand the efficacy of different NAD+ precursors, it is essential to know the biosynthetic pathways of this molecule in the body. There are three main pathways for NAD+ synthesis:
Salvage Pathway: This is the primary route in humans and uses precursors such as nicotinamide (NAM), nicotinic acid (NA), and nicotinamide riboside (NR). This pathway is energy-efficient and allows the recycling of components from degraded NAD+.
Preiss-Handler Pathway: It uses nicotinic acid (niacin) as a precursor, which is converted into nicotinic acid mononucleotide (NAMN) and then into NAD+.
De Novo Pathway: It synthesizes NAD+ from the amino acid tryptophan through a series of enzymatic reactions. This pathway is less energy-efficient and contributes less to total NAD+ levels in humans.


Main Precursors of NAD+
Nicotinamide Mononucleotide (NMN)
The NMN is a nucleotide derived from ribose-nicotinamide and a direct precursor of NAD+. It is converted to NAD+ by the enzyme nicotinamide mononucleotide adenylyltransferase (NMNAT).
Key characteristics:
Bioavailability: Recent studies suggest that NMN can be absorbed intact in the intestine through specific transporters.
Efficacy: Studies in animal models have shown that NMN effectively increases NAD+ levels in various tissues, including the liver, muscles, and brain.
Molecular size: Larger than NR, which could potentially limit its cellular absorption.
A recent study by Ito et al. (2021) demonstrated that a single oral supplementation of nicotinamide within the daily tolerable upper intake level increases blood levels of NAD+ in healthy subjects.
Nicotinamida Ribósido (NR)
The NR is a precursor of NAD+ that is first converted into NMN by nicotinamide riboside kinases (NRK1/2) and then into NAD+.
Key characteristics:
Bioavailability: Good oral absorption and ability to cross the cell membrane.
Efficacy: Clinical trials have shown that NR supplementation effectively increases NAD+ levels in humans.
Tolerability: Clinical studies have demonstrated a good safety profile even at relatively high doses.
A study by Martens et al. (2018) demonstrated that chronic supplementation with nicotinamide riboside is well tolerated and elevates NAD+ in healthy middle-aged and older adults.
Nicotinamida (NAM)
Nicotinamide, also known as niacinamide, is a form of vitamin B3 and a product of the activity of NAD+-consuming enzymes.
Key features:
Bioavailability: Excellent oral absorption.
Efficacy: Increases NAD+ levels through the salvage pathway.
Limitations: At high doses, it may inhibit sirtuin activity, potentially counteracting some benefits.
Ácido Nicotínico (NA)
Nicotinic acid, commonly known as niacin, is another form of vitamin B3.
Key characteristics:
Bioavailability: Good oral absorption.
Efficacy: Increases NAD+ levels via the Preiss-Handler pathway.
Limitations: Causes "niacin flush" (redness and a sensation of warmth on the skin) at therapeutic doses, which limits its tolerability.
Strategies to Increase NAD+ Levels Through Dietary Supplements
To maximize the benefits of NAD+ precursor supplements, it is important to consider several factors that may affect their effectiveness:
Optimal Dosage
The optimal dosage of NAD+ precursors varies according to the specific compound:
NMN: Studies suggest that doses of 250-500 mg/day may be effective in increasing NAD+ levels in humans, based on extrapolation from animal model studies and preliminary human data.
NR: Clinical trials have used doses of 300-1000 mg/day with good results in terms of NAD+ increase and tolerability.
Nicotinamide: Doses of up to 1000 mg/day have been shown to increase NAD+ levels in the blood of healthy subjects.
Moment of Administration
The timing of administration can influence the efficacy of NAD+ precursors:
Fasting vs. with food: Some studies suggest that administration while fasting may improve the absorption of certain precursors like NR.
Synchronization with circadian rhythms: NAD+ levels naturally fluctuate throughout the day, so administering precursors at specific times could potentially optimize their effects.
Formulations and Routes of Administration
The bioavailability of NAD+ precursors can vary significantly depending on the formulation:
Capsules vs. powder: Powder formulations may offer greater flexibility in dosing, while capsules provide greater convenience.
Sustained-release formulations: These could provide more stable levels of precursors in the bloodstream.
Sublingual or transdermal formulations: These alternative administration routes are being explored to improve the bioavailability of certain precursors.
Synergistic Combinations
The combination of NAD+ precursors with other compounds can enhance their beneficial effects:
Sirtuin Activators
Sirtuin activators can complement the effects of NAD+ precursors by enhancing the activity of these key enzymes:
Resveratrol: A polyphenol that activates SIRT1, potentially amplifying the benefits of elevated NAD+ levels.
Pterostilbene: An analog of resveratrol with greater oral bioavailability.
Quercetin: A flavonoid with sirtuin-activating properties and antioxidant effects.
Antioxidants and Cofactors
The combination of NAD+ precursors with antioxidants and cofactors can create an optimal cellular environment for the synthesis and utilization of NAD+:
B Vitamins: Especially riboflavin (B2), pantothenic acid (B5), and pyridoxine (B6), which act as cofactors in metabolic pathways related to NAD+.
Zinc: An essential cofactor for various enzymes involved in NAD+ metabolism.
Antioxidants: Such as vitamin C, vitamin E, and alpha-lipoic acid, which can protect against oxidative stress and preserve NAD+ levels.
Complementary Strategies
In addition to direct supplementation with precursors, there are complementary strategies that can increase NAD+ levels or enhance its effects:
Dietary Interventions
Certain dietary interventions can positively influence NAD+ levels:
Caloric restriction: It has been shown to increase NAD+ levels and sirtuin activity in various tissues.
Intermittent fasting: It can temporarily increase NAD+ levels and activate sirtuin-dependent metabolic pathways.
Ketogenic diets: They can alter the NAD+/NADH balance, favoring the oxidized form (NAD+).
Physical Exercise
Physical exercise is a powerful stimulator of NAD+ biosynthesis and sirtuin activity:
Aerobic exercise: Studies have shown that exercise alters the levels of SIRT1, SIRT6, NAD, and NAMPT in the skeletal muscle of aging rats.
Resistance training: Can increase the expression of enzymes involved in NAD+ synthesis.
Regular physical activity: Even low-intensity activities like walking can have beneficial effects on NAD+-dependent pathways.
Vargas-Ortiz et al. (2019) demonstrated the relationship between exercise and sirtuins as a pathway to mitochondrial health in skeletal muscle, while Ferrara et al. (2008) showed that exercise training promotes SIRT1 activity in aging rats.
Stress Management and Sleep Quality
Chronic stress and poor sleep quality can negatively affect NAD+ levels:
Stress reduction techniques: Practices such as meditation and yoga can reduce the activation of inflammatory pathways that deplete NAD+.
Sleep optimization: Quality sleep is essential for regulating circadian rhythms, which in turn influence NAD+ levels and sirtuin activity.
Conclusion
NAD+ emerges as a central molecule in the processes of aging and longevity, with a growing body of scientific evidence supporting its crucial role in cellular and organic health. The main findings of this review include:
Biochemical foundations: NAD+ acts as a coenzyme for more than 400 enzymes in the human body, participating in critical processes such as energy production, DNA repair, and gene regulation.
Age-related decline: NAD+ levels decrease significantly with age in various tissues, contributing to multiple aspects of biological aging.
Sirtuins as key mediators: Sirtuins, especially SIRT1 and SIRT3, mediate many of the beneficial effects of NAD+ on longevity and health.
Efficacy of precursors: NAD+ precursors such as NMN and NR have been shown to effectively increase NAD+ levels in both animal models and humans.
Multisystemic benefits: Optimizing NAD+ levels provides benefits to multiple organ systems, including the cardiovascular, nervous, muscular, and metabolic systems.
Complementary strategies: Combining supplementation with precursors, dietary interventions, physical exercise, and synergistic compounds offers a comprehensive approach to optimizing NAD+ levels.


